23
04,2019针对美国2016年12月提起的中国小麦、大米、玉米三种农产品进口关税配额管理措施的争端解决诉讼,世界贸易组织周四(18日)公布裁决结果,认为中国的做法存在不透明之处,有违加入WTO的承诺,同时驳回了美方认为中方有公布配额分配和再分配详细情况义务的诉求。对于与WTO其他成员的贸易争端,中国一直主张通过世贸组织争端解决机制来妥善解决,既主动起诉,维护自身贸易利益和世贸规则权威,也积极应诉,尊重并执行......

浏览次数 449 次
23
04,2019中国人民海军成立70周年多国海军活动新闻发布会传来消息,4月23日在青岛及其附近海空域将举行各国海军舰艇海上阅兵。中国海军新时代踏上新征程,成为捍卫自身权益和维护世界和平的坚定力量。终结有海无防的历史曾经的耻辱来自海上,从1840到新中国成立的一百余年间,中国遭外敌从海上入侵470多次。1949年1月,在西柏坡指挥全国解放战争的毛主席作出一项历史性决定:组成一支保卫沿海沿江的海军。1949年4月......

浏览次数 431 次
23
04,2019本报北京4月22日电为推动党中央、国务院重大决策部署贯彻落实,便捷高效回应群众关切,减轻基层负担,国务院办公厅日前开通国务院“互联网+督查”平台,面向社会征集4个方面问题线索或意见建议:一是党中央、国务院有关重大决策部署和政策措施不落实或落实不到位的问题线索;二是政府及其有关部门、单位不作为慢作为乱作为的问题线索;三是因政策措施不协调不配套不完善给市场主体和人民群众带来困扰的问题线索;四是改进政......

浏览次数 504 次
23
04,2019新华社北京4月22日电第二届“一带一路”国际合作高峰论坛召开在即,经推进“一带一路”建设工作领导小组批准,领导小组办公室22日发表《共建“一带一路”倡议:进展、贡献与展望》报告。2013年9月和10月,中国国家主席习近平在出访哈萨克斯坦和印度尼西亚时先后提出共建“丝绸之路经济带”和“21世纪海上丝绸之路”的重大倡议。5年多来,共建“一带一路”倡议得到了越来越多国家和国际组织的积极响应,受到国际社......

浏览次数 504 次
23
04,20194月22日,习近平总书记主持召开中央财经委员会第四次会议并发表重要讲话。总书记强调,全面建成小康社会取得决定性进展,要正确认识面临的短板问题,聚焦短板弱项,实施精准攻坚。要勇于破题、善于解题,抓好中央经济工作会议精神的贯彻落实。习近平总书记的重要讲话,鲜明提出要正确认识面临的短板问题,有着深刻的问题导向,为我们补齐全面建成小康社会短板,集中优势兵力打歼灭战,实现“两个一百年”奋斗目标指明了努力方......

浏览次数 496 次
23
04,2019众所周知,钢铁企业生产中产生的烟灰、镀锌渣灰等二次物料处理起来难度不小,但是对于云南祥云飞龙再生科技股份有限公司来说却是个“宝”。凭借全球领先的回收利用工艺,祥云飞龙从这里提取出锌、铅、铟、银、金、铜等有价元素,在为企业带来丰厚回报的同时,也解决了钢铁企业生产中固体废物的堆积排放问题。如何让这个双赢模式创造更多价值,钢企和有色再生企业联手的跨界新业态,会擦出怎样的“火花”?4月20日,在河北唐山......

浏览次数 508 次
22
04,2019央视网消息(新闻联播):“文明因交流而多彩,文明因互鉴而丰富”。“一带一路”倡议提出五年多来,各国共同努力,共建文明之路,推动相互理解、相互尊重、相互信任。开放的中国,正与“一带一路”参与国,共享文明成果。2019深圳“一带一路”国际音乐季不久前刚刚落幕,22天时间,来自“一带一路”参与国的800多位世界知名音乐家带来了21场高水准的演出,中国观众在家门口就能充分领略世界文明的多元共融之美。如今......

浏览次数 418 次
22
04,2019全球首款“会飞的汽车”、巨无霸“金牛座”龙门铣、硬币大小的心脏起搏器、会与人协作的机器人……去年在上海举办的首届中国国际进口博览会上的各种新产品新技术给人留下了深刻的印象。再过几个月,第二届进口博览会即将与观众见面,有哪些亮点值得期待?快来和我们一起了解一下。中国国际进口博览局副局长、国家会展中心(上海)副总裁刘福学介绍第二届进口博览会筹备情况。规模更大。中国国际进口博览局副局长、国家会展中心(......

浏览次数 452 次
22
04,2019汇聚全球领先新媒体传播技术的“一带一路”5G+4K传播创新国际论坛媒体应用技术展,4月21日在北京梅地亚中心开幕。“央视5G+4K+AI制作展示”“索尼8K拍摄制作”“华为5G+4K展示”“5G网络家庭应用场景”等展区集中了国际前沿的媒体先进技术和视频设备。来自“一带一路”参与国家和地区媒体及视频制作机构的代表在展览现场参观体验了媒体先进技术和视频设备。中宣部副部长、国新办主任徐麟,中宣部副部长......

浏览次数 497 次
22
04,2019这可能是亚马逊少有的一次调整,自被媒体曝出其要“退出中国”的消息后,亚马逊在华正经历着“冰火两重天”的境地——一方面Kindle和全球开店等业务依旧坚挺,另一方面即将关停亚马逊中国网站第三方卖家服务。4月18日上午,亚马逊方面回复《国际金融报》记者时明确表态“不会退出中国”。亚马逊方面回应记者称:“为了深化战略转型,我们持续利用亚马逊全球资源,优化运营效率,提升客户体验,以集中资源推动海外购业务......

浏览次数 407 次
22
04,2019马来西亚总理马哈蒂尔将于今年4月下旬访问中国,并参加届时于北京举行的第二届“一带一路”国际合作高峰论坛。马哈蒂尔在访华前接受包括中新社在内中国媒体访问时表示,“一带一路”倡议可令世界受益;他亦希望通过不到一年时间内再次访问中国,进一步加强马中两国之间的关系。马哈蒂尔认为,中国提出的“一带一路”倡议不但考虑到了传统的陆上“丝绸之路”,更涵括“海上丝绸之路”,是对传统陆上“丝绸之路”的提升。“海上航......

浏览次数 435 次
22
04,2019一个国家和民族的青春记忆,一代代青年的奋斗荣光。在五四运动100周年之际,重温那段激情燃烧的岁月,蓦然发觉,五四精神已经深深刻印在我们民族的精神谱系中,成为青年绽放爱国主义青春光芒的不竭源泉。“100年前爆发的五四运动,是一场以先进青年知识分子为先锋、广大人民群众参加的彻底反帝反封建的伟大爱国革命运动。”在中共中央政治局第十四次集体学习时,习近平总书记强调,今天,我们纪念五四运动、发扬五四精神,......

浏览次数 488 次
22
04,2019由中国再生资源回收利用协会主办的“2019全国生态文明与再生资源行业会议”4月16日至18日在云南省昆明市举行。会议期间,阿里拍卖与中国再生资源回收利用协会举行了合作签约仪式,未来将进一步推广阿里拍卖再生资源交易创新模式,深度参与国内再生资源绿色回收体系建设和新型资源循环利用战略布局与实施的新时代。本届会议主题为“助力‘无废城市’,开启绿色体系建设新时代”,积极响应国务院办公厅在新年伊始印发的《......

浏览次数 504 次
22
04,20192019年4月19日,“2019年中国再生铜金属产业链高峰论坛”在浙江省宁波市南苑饭店隆重召开。本次会议由中国有色金属工业协会主办,中国有色金属工业协会再生金属分会、上海钢联电子商务股份有限公司(我的有色网)承办,上海期货交易所协办。在本次大会上,邀请了相关专家就铜废碎料进口环境管理做了主题演讲。报告介绍了近两年有关禁止洋垃圾入境推进固体废物进口管理制度改革的实施进展,尤其对限制类废料进口的环境......

浏览次数 463 次
19
04,2019国务院总理李克强在人民大会堂三楼金色大厅会见采访十三届全国人大二次会议的中外记者并回答记者提出的问题。澎湃新闻记者:总理您好。您一直在强调要大力发展“互联网+”,发展共享经济,但是去年发生了一连串的负面事件。您对此怎么看?下一步政府对规范发展共享经济有什么新的举措?谢谢。李克强:“互联网+”、共享经济,也可以说是平台经济。它作为新事物,和任何新事物一样,在发展中总会有利有弊。但是总的看,它带动了......

浏览次数 437 次
19
04,2019在二季度传统消费旺季来临之际,市场对当前铜价阶段性反弹仍存一定争议。记者在采访中发现,宏观与供需边际改善成为公认的支撑铜价反弹的核心因素。宏观与基本面共振铜市前景向好2019年以来,全球主要经济体货币政策收紧步伐放缓,在贸易摩擦加剧及地缘政治起伏不定的背景下,全球经济出现回落迹象,国内外流动性逆周期调控提振金融市场,以大宗工业品为代表的商品价格进入阶段性反弹的窗口期。从今年以来的行情看,有色金属......

浏览次数 416 次
19
04,2019“网民来自老百姓,老百姓上了网,民意也就上了网。群众在哪儿,我们的领导干部就要到哪儿去。”“对互联网监督,不论是对党和政府工作提的还是对领导干部个人提的,不论是和风细雨的还是忠言逆耳的,我们不仅要欢迎,而且要认真研究和吸取。”“主管部门、企业要建立密切协作协调的关系,避免过去经常出现的‘一放就乱、一管就死’现象。”“互联网主要是年轻人的事业,要不拘一格降人才。”关键词之一:人民网信事业要发展,必......

浏览次数 433 次
19
04,2019习近平总书记指出,“在‘一带一路’建设国际合作框架内,各方秉持共商、共建、共享原则,携手应对世界经济面临的挑战,开创发展新机遇,谋求发展新动力,拓展发展新空间,实现优势互补、互利共赢,不断朝着人类命运共同体方向迈进。这是我提出这一倡议的初衷,也是希望通过这一倡议实现的最高目标。”在推进“一带一路”建设工作5周年座谈会上,他再次强调,以共建“一带一路”为实践平台推动构建人类命运共同体,这是从我国改......

浏览次数 466 次
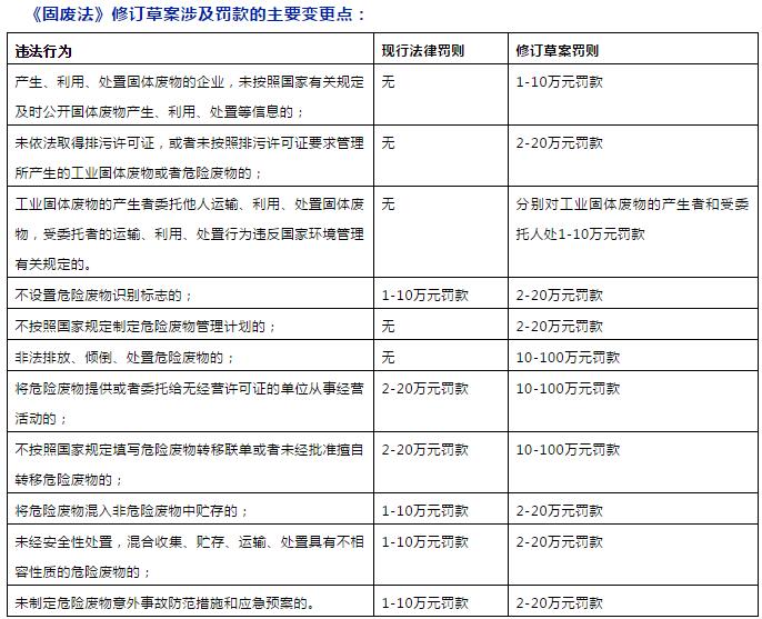
19
04,2019生态环境部即将发布《中华人民共和国固体废物污染环境防治法(修订案)》,引起广泛关注。修订案除了增设生产者责任延伸制度、垃圾分类制度等,还对具体罚则进行了修订,多项违法行为罚款提升至100万元,印刷包装企业违法成本进一步增大。特别需要指出的是,本次《固废法》修订案增加了排污许可制度、环境保护税、环责险等多个方面内容,并重申“洋垃圾”禁止令。此外,修订案还新增区域合作条文,统筹建设区域性危险废物集中......

浏览次数 476 次
19
04,20196.4%。中国一季度经济增速出炉,明显高于市场预期的6.2%或6.3%,继续成为世界经济增长的主要引擎之一。细看中国经济一季度的成绩单,多项主项指标的增速有所加快。全国规模以上工业增加值同比增长6.5%,增速比1-2月份加快1.2个百分点,工业高技术产业增加值同比增长7.8%;固定资产投资同比增长6.3%,增速比1-2月份加快0.2个百分点;服务业增加值占国内生产总值比重为57.3%,比上年同期......

浏览次数 645 次
Copyright © 2013 金循环 (jinxunhuan.com)All rights reserved.
法律顾问:上海瑛明律师事务所 马律师 陈律师 北京市大理律师事务所 刘律师
本网站不支持IE11以下浏览器, 为了您的最佳体验, 建议升级到IE 11.0以上的浏览器版本或使用其它更好的网页浏览器。